中国科学院长春应用化学研究所2021年度招聘启事
中国科学院长春应用化学研究所(简称“长春应化所”)是一个集基础研究、应用研究、高技术创新研究和产业化于一体,在国内外享有崇高声誉和影响的综合性化学研究所,是我国化学界重要的科技创新和人才培养基地。 建所70余年来,长春应化所创造了百余项“全国第一”。荣获国家奖60余项,院省(部)级奖400余项;国内和国际专利授权1900多项,专利申请、授权数和论文被SCI收录引用数持续位居全国科研机构前5位;培育了中国科学院系统第一家境内上市公司;拥有3个国家重点实验室、1个国家地方联合工程中心、2个国家级分析测试中心、2个中国科学院重点实验室、1个中国科学院工程化研发平台。据科睿唯安基本科学指标数据显示,长春应化所“化学”和“材料科学”学科均进入ESI全球前1‰行列。
长春应化所培养和造就了大批优秀的科学家和专业技术人才,被誉为“中国应用化学的摇篮”。
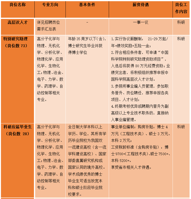
一、招聘岗位及要求



二、福利待遇
五险一金、住房补贴、公派留学、寒暑两假(带薪)、专业培训、入托补助、子女入学、年度体检、采暖补贴、工会福利等。
三、报名方式
1.符合招聘条件的应聘者请到www.ciac.ac.cn人才招聘栏目下载并填写《中国科学院长春应用化学研究所求职登记表》;
2.电子登记表命名为“姓名-应聘岗位名称(特别研究助理/应届毕业生/管理/支撑)-学校-专业-学位-毕业时间”;
3.登记表和简历(纸质照片清晰版或pdf或word格式)电子版需以附件形式发至邮箱:yhszp@ciac.ac.cn,邮件主题需注明:“应聘岗位名称(特别研究助理/应届毕业生/管理/支撑)-学校-专业-学位;
4.我们的招聘流程如下:

5.报名实行诚信承诺制度,报名者填报的信息应真实有效,如发现材料虚假者将取消其应聘资格。与我所在编职工之间或新聘用人员之间不存在夫妻关系、直系血亲关系、三代以内旁系血亲关系以及近姻亲关系。
6.毕业证、学位证、身份证及其他证明材料可附在简历后。
四、联系方式
邮箱:yhszp@ciac.ac.cn 电话:0431-85262947
附件2:长春应化所求职登记表.xlsx


